○鳴門市営住宅条例施行規則
平成10年3月30日
規則第8号
鳴門市営住宅条例施行規則(昭和36年鳴門市規則第1号)の全部を改正する。
(趣旨)
第1条 この規則は、鳴門市営住宅条例(平成9年鳴門市条例第28号。以下「条例」という。)の施行について必要な事項を定めるものとする。
(請書)
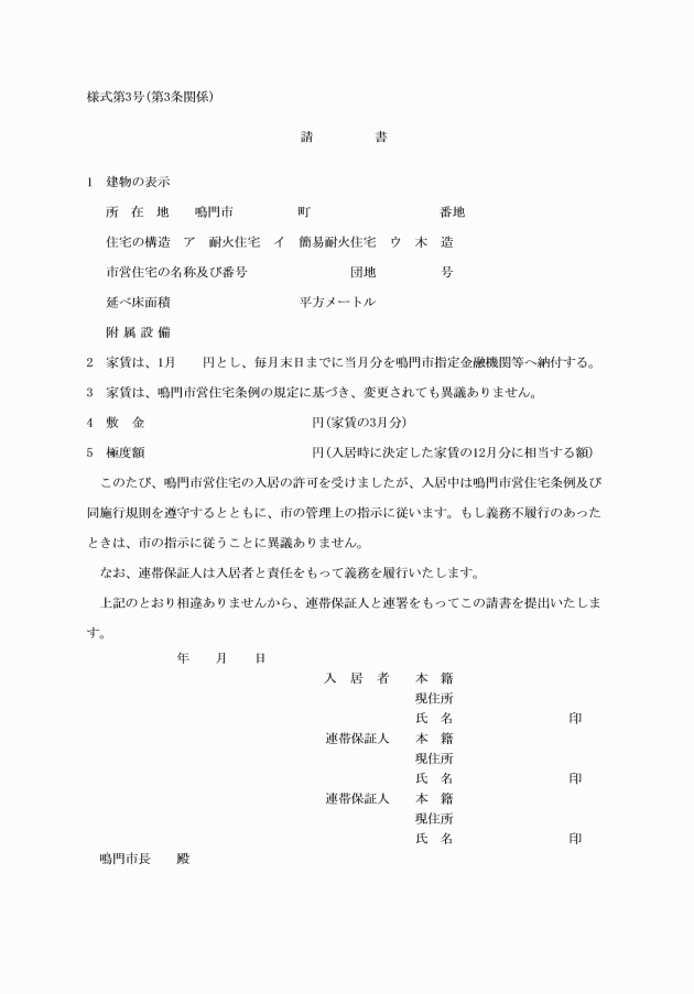
第3条 条例第11条第1項第1号に規定する請書は、様式第3号によるものとする。
(連帯保証人の変更等)
第4条 入居者は、連帯保証人が条例第11条第1項第1号に規定する要件を欠くに至ったとき、又は市長が連帯保証人を不適当と認めたときは、新たに連帯保証人を定め、請書を当該事由の発生した日(市長が連帯保証人を不適当と認めたときにあっては、市長からその旨の通知があった日)から10日以内に、市長に提出しなければならない。
2 入居者は、前項に定める場合を除くほか、連帯保証人を変更しようとするときは、請書を市長に提出しなければならない。
3 入居者は、連帯保証人について、第1項の規定に該当する場合を除くほか住所に変更があったとき、又は氏名に変更があったときは、速やかに市長に届け出なければならない。
2 前項の申請書には、源泉徴収票、所得証明書その他の収入の額を証する書類を添付しなければならない。
(廊下灯等の電気料金)
第5条 市営住宅の廊下灯、団地内の外灯、給水及び排水のための電気料金の1戸当たりの負担額は、当該電気料金を当該市営住宅の総戸数で除した額とする。
(2) 条例第25条ただし書の規定により市営住宅の一部を住宅以外の用途に併用しようとするときの承認申請書 様式第7号
(3) 条例第26条第1項ただし書の規定により市営住宅を模様替えし、又は増築しようとするときの承認申請書 様式第8号
(異動届)
第7条 入居者は、同居者に関し異動があったときは、当該異動のあった日から1月以内に、市営住宅同居者異動届(様式第10号)を市長に提出しなければならない。
2 前項の申告書には、源泉徴収票、所得証明書その他の収入の額を証する書類を添付しなければならない。
(住宅管理人の任命及び解任)
第16条 条例第62条第2項に規定する市営住宅管理人は、市営住宅の入居者の中で適当と認めた者について、市長が任命する。
2 市長は、市営住宅管理人が次の各号のいずれかに該当する場合は、解任することができる。
(1) 本人から解任の申出があったとき。
(2) 市長が不適当と認めたとき。
附則
この規則は、平成10年4月1日から施行する。
附則(平成12年4月1日規則第23号)
この規則は、公布の日から施行する。
附則(平成16年3月23日規則第11号)
1 この規則は、平成16年4月1日から施行する。
2 この規則による改正後の様式第3号は、平成16年4月1日以後の公募により市営住宅への入居が決定した者及び同日以後に鳴門市営住宅条例(平成9年鳴門市条例第28号)第5条の規定に基づき公募を行わずに市営住宅への入居が決定した者の入居に係る手続から適用し、同日前に公募により市営住宅への入居が決定した者及び同日前に鳴門市営住宅条例第5条の規定に基づき公募を行わずに市営住宅への入居が決定した者の入居に係る手続については、なお従前の例による。
附則(平成20年3月31日規則第28号)
この規則は、公布の日から施行する。
附則(平成27年12月28日規則第47号)
この規則は、平成28年1月1日から施行する。
附則(令和元年5月7日規則第1号)
この規則は、公布の日から施行する。
附則(令和2年3月17日規則第6号)
この規則は、令和2年4月1日から施行する。
附則(令和7年3月31日規則第10号)抄
(施行期日)
1 この規則は、令和7年4月1日から施行する。
(経過措置)
3 この規則の施行の際現にあるこの規則による改正前の様式(次項において「旧様式」という。)により使用されている書類は、この規則による改正後の様式によるものとみなす。
4 この規則の施行の際現にある旧様式による用紙については、当分の間、これを取り繕って使用することができる。



















