○鳴門市重度心身障害者等に対する医療費の助成に関する条例施行規則

昭和48年3月28日

規則第4号

(趣旨)

第1条 この規則は、鳴門市重度心身障害者等に対する医療費の助成に関する条例(昭和48年鳴門市条例第8号。以下「条例」という。)の施行に関し、必要な事項を定めるものとする。

(条例第2条第3項の規則で定める法令等)

第2条 条例第2条第3項の規則で定める法令は、次のとおりとする。

(1) 船員保険法(昭和14年法律第73号)

(2) 国民健康保険法(昭和33年法律第192号)

(3) 国家公務員共済組合法(昭和33年法律第128号)

(4) 地方公務員等共済組合法(昭和37年法律第152号)

(5) 私立学校教職員共済組合法(昭和28年法律第245号)

2 条例第3条第1項に規定する規則で定める額は、条例第2条第1項第3号に規定するひとり親家庭の父母等(以下「ひとり親家庭の父母等」という。)が通院治療を受けたときに限り、病院若しくは診療所等(保険薬局を除く。)の診療報酬明細書(訪問看護診療費明細書を含む。)又は医療保険各法に定める療養費支給申請書ごとに、1,000円とする。ただし、医療に関する給付に要する費用のうち、医療保険各法の規定により、助成者が負担することになる費用が1,000円に満たないときは、当該金額とする。

3 条例第3条第3項第1号に規定する規則で定める額は、同号に規定する扶養親族等の数に応じて、それぞれ次の表の右欄に定めるとおりとする。

区分

扶養親族等の数

金額

条例別表第1の第1号及び第2号の(1)に定める要件を具備する者

0人

1,695,000円

1人以上

1,695,000円に当該扶養親族等1人につき380,000円を加算した額(当該扶養親族等が所得税法(昭和40年法律第33号)に規定する同一生計配偶者(70歳以上の者に限る。以下同じ。)又は老人扶養親族であるときは、当該同一生計配偶者又は老人扶養親族1人につき480,000円とし、当該扶養親族等が特定扶養親族等(同法に規定する特定扶養親族又は控除対象扶養親族(19歳未満の者に限る。)をいう。)であるときは、当該特定扶養親族等1人につき630,000円とする。)

条例別表第1の第2号の(2)に定める要件を具備する者及び条例別表第2に定める要件を具備する者

0人

1,695,000円

1人以上

1,695,000円に当該扶養親族等1人につき380,000円を加算した額(当該扶養親族等が所得税法に規定する同一生計配偶者又は老人扶養親族であるときは、当該同一生計配偶者又は老人扶養親族1人につき480,000円とし、当該扶養親族等が特定扶養親族等(同法に規定する特定扶養親族又は控除対象扶養親族(19歳未満の者に限る。)をいう。)であるときは、当該特定扶養親族等1人につき580,000円とする。)

4 条例第3条第3項第2号に規定する規則で定める額は、同号に規定する扶養親族等の数に応じて、それぞれ次の表の右欄に定めるとおりとする。

区分

扶養親族等の数

金額

条例別表第1の第1号及び第2号の(1)に定める要件を具備する者

0人

6,387,000円

1人

6,636,000円

2人以上

6,636,000円に扶養親族等のうち1人を除いた扶養親族等1人につき213,000円を加算した額(所得税法に規定する老人扶養親族があるときは、当該老人扶養親族1人につき(当該老人扶養親族のほかに扶養親族等がないときは、当該老人扶養親族のうち1人を除いた老人扶養親族1人につき)60,000円を加算した額)

条例別表第1の第2号の(2)に定める要件を具備する者及び条例別表第2に定める要件を具備する者

0人

6,316,000円

1人

6,565,000円

2人以上

6,565,000円に扶養親族等のうち1人を除いた扶養親族等1人につき213,000円を加算した額(所得税法に規定する老人扶養親族があるときは、当該扶養親族1人につき(当該老人扶養親族のほかに扶養親族がないときは、当該老人扶養親族のうち1人を除いた老人扶養親族1人につき)60,000円を加算した額

5 条例第3条第6項に規定する所得の範囲及びその額の算定方法は、国民年金法等の一部を改正する法律(昭和60年法律第34号)附則第32条第11項の規定により、なおその効力を有するものとされた旧国民年金法施行令(昭和34年政令第184号。以下「施行令」という。)第6条、第6条の2及び第6条の3の規定を準用する。

(受給者証等の交付申請)

第3条 医療費の助成を受けようとする者は、あらかじめ、条例第2条第1項第1号又は第2号に規定する重度心身障害者(以下「重度心身障害者」という。)にあっては重度心身障害者等医療費受給者認定申請書(様式第1号)を、ひとり親家庭の父母等にあってはひとり親家庭等医療費受給者認定更新申請書(様式第1号の2)を市長に提出するものとする。

2 前項の申請書には、別表第1又は別表第2に掲げる書類を提示し、又は添付しなければならない。

(65歳の者に係る受給者証の交付申請)

第3条の2 受給者証等の交付を受けている64歳の者が満65歳に達する日以降も引き続き医療費の助成を受けようとするときは、満65歳に達する日の前日までに、重度心身障害者等医療費受給者認定申請書(様式第1号)別表第1に掲げる書類を添えて、これを市長に提出しなければならない。この場合において、市長は、加入医療保険に関するものを除き、申請書の記載又は書類の提示若しくは添付を省略させることができるものとする。

(受給者証等の更新申請等)

第4条 重度心身障害者等医療費受給者証(様式第2号)、重度心身障害者等医療費受給者証(後用)(様式第2号の2)又はひとり親家庭等医療費受給者証(様式第2号の3)(以下「受給者証」という。)の交付を受けている者及び重度心身障害者等医療費受給者認定書(様式第2号の4)(以下「認定書」という。)の交付を受けている者(以下「受給者」という。)は、重度心身障害者にあっては、毎年6月1日から同月30日までの間に、重度心身障害者等医療費受給者認定更新申請書(様式第1号の3)を、ひとり親家庭の父母等にあっては、毎年8月1日から同月31日までの間に、ひとり親家庭等医療費受給者認定更新申請書に、別表第1又は別表第2に掲げる書類を添え、これを市長に提出して受給者証又は認定書(以下「受給者証等」という。)の更新を申請しなければならない。ただし、第7条に規定する届出事項に変更がない場合は、本文に定める書類の提出を要しない。

2 受給者は、受給者証等の有効期間が満了したときは、当該受給者証を直ちに市長に返還しなければならない。

(受給者証等の交付)

第5条 市長は、第3条第3条の2又は前条に規定する申請書に基づいて医療費の助成を受けることができる者であることを確認したときは、受給者証等を申請者に交付しなければならない。ただし、条例第2条第1項第2号に定める要件を具備する重度心身障害者(高齢者の医療の確保に関する法律(昭和57年法律第80号。以下「高齢者医療確保法」という。)第50条に該当する者を除く。)が医療費の助成を受けることができる者であることを確認したときは、認定書を申請者に交付するものとする。

2 市長は、医療費の助成を受ける資格を有しないと認めたときは、受給者認定申請却下通知書により、申請者に通知しなければならない。

(受給者証等の再交付申請)

第6条 受給者は、受給者証等を破り、汚し、又は失った場合には、重度心身障害者にあっては重度心身障害者等医療費受給者証(認定書)再交付申請書により、ひとり親家庭の父母等にあってはひとり親家庭等医療費受給者証再交付申請書により、その再交付を申請することができる。

2 受給者証等を破り、又は汚した場合の前項の申請には、同項の申請書にその受給者証等を添えなければならない。

3 受給者は、受給者証等の再交付を受けた後、失った受給者証等を発見したときは、直ちに市長に返還しなければならない。

(届出)

第7条 受給者は、居住地、氏名、その他規則で定める事項について変更があったとき、又は医療費の助成を受ける資格を失ったときは、14日以内に、重度心身障害者にあっては重度心身障害者等医療費助成に関する資格内容変更届により、ひとり親家庭の父母等にあってはひとり親家庭等医療費助成に関する資格内容変更届により、届け出なければならない。

2 前項により届出を要する事項とは、次に掲げるとおりとする。

(1) 助成対象者の居住地、氏名

(2) 被保険者名

(3) 保険者名

(4) 社会保険の種類

(5) 附加給付

(6) 資格喪失

(7) 所得状況の変動

3 前項各号に規定する届書には、受給者証等を添えなければならない。ただし、受給者証等を添えることができない事由があるときは、その旨を明らかにすることができる申立書をもって受給者証等にかえることができる。

(医療費助成の手続)

第8条 条例第3条第1項の規定による医療費の助成を受けようとする者は、重度心身障害者にあっては重度心身障害者等医療費助成申請書を、ひとり親家庭の父母等にあってはひとり親家庭等医療費助成申請書を市長に提出しなければならない。

2 条例第2条第1項第2号に定める要件を具備する重度心身障害者等が医療費の助成を受けようとするときは、重度心身障害者等医療費助成申請書を、市長に提出しなければならない。

3 前2項の申請書には、当該医療について条例第3条第1項に規定する医療に関する給付が行われることを証する書類及び医療に要した費用に関する証拠書類、その他市長が必要と認める書類を添付しなければならない。ただし、前項の申請書において、市長が必要と認めた事実が証明できる場合は、当該書類を省略することができる。

4 市長は、第1項又は第2項及び前項の規定により医療費助成について申請書又は請求書の提出があったときは、速やかに助成するかどうか及び助成対象額を決定し、助成することを決定したときは、受給者に対し、決定した額を支払わなければならない。

(支払の特例)

第9条 受給者証の交付を受けた受給者は、次の各号のいずれかに該当する療養を受けた場合を除いて、条例第3条第4項の規定による支払方法をとることができる。

(1) 徳島県の区域外の医療機関において療養の給付を受けた場合

(2) 医療保険各法の規定による療養費の対象となる療養を受けた場合

(3) 高齢者医療確保法の規定による療養費の対象となる療養を受けた場合

(4) 前3号に掲げるもののほか、市長が特に必要と認めた場合

(支払特例の手続)

第10条 受給者証の交付を受けた受給者のうち、条例第3条第4項の規定により医療を受けようとする者は、次条に規定する保険医療機関等に個人番号カード、資格確認書等及び受給者証を提出しなければならない。ただし、緊急やむを得ない事由によって被保険者証若しくは組合員証又は受給者証を提出することができない者であって、受給者であることが明らかなものについては、この限りでない。

(保険医療機関等)

第11条 条例第3条第4項に規定する規則で定める保険医療機関等は、次に掲げるものとする。

(1) 健康保険法(大正11年法律第70号)第63条第3項各号に掲げる病院若しくは診療所又は薬局

(2) 健康保険法第88条第1項に規定する指定訪問看護事業者

(受給者の確認)

第12条 保険医療機関等は、受給者から診療を求められたときは、その者の提出する受給者証によって受給者であることを確めるものとする。

(第三者の行為による被害の届出)

第13条 医療費の助成事由が第三者の行為によって生じたものであるときは、医療費の助成を受け又は受けようとする者は、その事実、当該第三者の氏名及び住所又は居所(氏名又は住所若しくは居所が明らかでないときは、その旨)並びに被害の状況を重度心身障害者等医療費助成事由(被害)届により、直ちに市長に届け出なければならない。

(口頭による申請等)

第14条 市長は、第3条第4条第6条及び第8条の申請書、請求書又は第7条の届書(以下「申請書」という。)を作成することができない特別の事情があると認めたときは、申請者、請求者又は届出人の口頭による陳述を当該職員に聴取させた上で必要な措置をとることによって、当該申請書等の受理にかえることができる。

2 前項の陳述を聴取した当該職員は、陳述事項に基づいて所定の申請書等の様式にしたがって書類を作成し、これを陳述者に読み聞かせたうえで陳述者とともに記名しなければならない。

(添付書類の省略等)

第15条 市長は、この規則の規定により申請書等に添えて提出する書類により証明すべき事実を公簿等(マイナンバー制度による情報連携を含む。)によって確認することができるときは、当該書類を省略することができる。

2 市長は、災害その他特別の事情がある場合において特に必要があると認めたときは、この規則の規定により申請書等に添えなければならない書類を省略し、又はこれにかわるべき他の書類を添えて提出させることができる。

(医療費に関する処分の通知)

第16条 市長は、医療費の助成に関する処分をしたときは、文書をもってその内容を申請者、請求者又は届出人に通知するものとし、医療費の全部又は一部について不支給の処分をしたときは、その理由を付記しなければならない。

この規則は、昭和48年4月1日から施行する。

(昭和52年7月1日規則第15号)

1 この規則は、公布の日から施行する。

2 昭和52年6月以前に受けた医療に係るねたきり老人等医療費の支給制限については、なお従前の例による。

(昭和52年11月1日規則第17号)

この規則は、公布の日から施行する。

(昭和53年3月30日規則第8号)

この規則は、昭和53年4月1日から施行する。

(昭和53年8月18日規則第23号)

この規則は、公布の日から施行し、昭和53年7月1日から適用する。

(昭和54年7月25日規則第14号)

この規則は、公布の日から施行し、昭和54年7月1日から適用する。

(昭和55年3月31日規則第4号)

この規則は、昭和55年4月1日から施行する。

(昭和55年10月11日規則第18号)

この規則は、公布の日から施行し、昭和55年7月1日から適用する。

(昭和56年7月1日規則第14号)

この規則は、公布の日から施行する。

(昭和57年10月4日規則第24号)

この規則は、公布の日から施行し、昭和57年7月1日から適用する。

(昭和58年3月31日規則第7号)

1 この規則は、昭和58年4月1日から施行する。

2 この規則による様式に相当する改正前の鳴門市ねたきり老人等に対する医療費の助成に関する条例施行規則に定める様式の名称変更に係るものについては、昭和58年7月1日から施行するものとする。

(昭和58年10月1日規則第14号)

この規則は、公布の日から施行し、改正後の規定は、昭和58年7月1日から適用する。

(昭和59年10月1日規則第15号)

この規則は、公布の日から施行し、改正後の第2条第1項の規定は昭和59年4月1日から、同条第2項の規定は昭和59年7月1日から適用する。

(昭和60年3月30日規則第3号)

この規則は、公布の日から施行し、昭和59年10月1日から適用する。

(昭和60年8月31日規則第14号)

この規則は、公布の日から施行し、昭和60年7月1日から適用する。

(昭和61年10月14日規則第21号)

この規則は、公布の日から施行し、昭和61年7月1日から適用する。

(昭和62年10月12日規則第19号)

この規則は、公布の日から施行し、改正後の第2条第2項の規定は、昭和62年7月1日から、様式第2号の2の規定は、昭和62年1月1日から適用する。

(昭和63年10月26日規則第26号)

この規則は、公布の日から施行し、昭和63年7月1日から適用する。

(平成元年10月11日規則第23号)

この規則は、公布の日から施行し、平成元年7月1日から適用する。

(平成2年10月1日規則第20号)

この規則は、公布の日から施行し、平成2年7月1日から適用する。

(平成3年10月2日規則第15号)

この規則は、公布の日から施行し、平成3年7月1日から適用する。

(平成4年10月12日規則第21号)

この規則は、公布の日から施行し、平成4年7月1日から適用する。

(平成5年10月13日規則第29号)

この規則は、公布の日から施行し、平成5年7月1日から適用する。

(平成6年10月17日規則第26号)

この規則は、公布の日から施行し、改正後の第2条第2項及び第3項の規定は、平成6年7月1日から適用する。

(平成6年12月27日規則第32号)

この規則は、公布の日から施行し、改正後の第10条の規定は、平成6年10月1日から適用する。

(平成7年3月20日規則第5号)

この規則は、平成7年4月1日から施行する。ただし、様式第2号から様式第2号の3までの改正規定については、平成7年7月1日から施行する。

(平成7年6月30日規則第28号)

この規則は、平成7年7月1日から施行する。

(平成7年10月16日規則第34号)

この規則は、公布の日から施行し、改正後の鳴門市重度心身障害者等に対する医療費の助成に関する条例施行規則の規定は、平成7年10月1日から適用する。

(平成8年10月15日規則第29号)

この規則は、公布の日から施行し、改正後の第2条の規定は、平成8年7月1日から適用する。

(平成9年10月20日規則第25号)

この規則は、公布の日から施行し、改正後の第2条の規定は、平成9年7月1日から適用する。

(平成10年10月5日規則第25号)

この規則は、公布の日から施行し、改正後の第2条の規定は、平成10年7月1日から適用する。

(平成11年4月1日規則第11号)

この規則は、公布の日から施行する。

(平成12年8月30日規則第35号)

この規則は、公布の日から施行し、改正後の鳴門市重度心身障害者等に対する医療費の助成に関する条例施行規則の規定は、平成12年8月1日から適用する。

(平成13年3月28日規則第9号)

1 この規則は、平成13年4月1日から施行する。

2 改正後の第4条の規定は、平成13年度以後の年度に係る受給者証の更新申請から適用する。

(平成16年6月24日規則第33号)

この規則は、公布の日から施行する。

(平成18年6月20日規則第33号)

この規則は、平成18年10月1日から施行する。

(平成18年9月26日規則第40号)

1 この規則は、平成18年10月1日から施行する。

2 この規則による改正後の鳴門市重度心身障害者等に対する医療費の助成に関する条例施行規則の規定にかかわらず、この規則による改正前の鳴門市重度心身障害者等に対する医療費の助成に関する条例施行規則の規定による様式については、所要の補正をしたうえ、なお使用することができる。

(平成20年1月21日規則第2号)

(施行期日)

1 この規則は、平成20年2月1日から施行する。

(経過措置)

2 改正後の鳴門市重度心身障害者等に対する医療費の助成に関する条例施行規則様式第2号及び様式第2号の3に相当する改正前の鳴門市重度心身障害者等に対する医療費の助成に関する条例施行規則様式第2号及び様式第2号の3による用紙は、当分の間、所要の調整をして使用することができるものとする。

(平成20年2月29日規則第6号)

(施行期日)

1 この規則は、平成20年3月1日から施行する。

(経過措置)

2 改正後の鳴門市重度心身障害者等に対する医療費の助成に関する条例施行規則は、平成20年2月1日以後に行われた重度心身障害者等に対する医療に係る費用の助成の請求について適用し、同日前に行われた重度心身障害者等に対する医療に係る費用の助成の請求については、なお従前の例によることができる。

(平成20年3月31日規則第25号)

1 この規則は、平成20年4月1日から施行する。

2 この規則の施行の際改正前の鳴門市重度心身障害者等に対する医療費の助成に関する条例施行規則(以下「改正前の規則」という。)第5条の規定により交付を受けている75歳以上の者及び65歳以上75歳未満の者(高齢者の医療の確保に関する法律第50条第2号の政令に定める程度の状態にある者に限る。)の受給者証等については、平成20年3月31日限り、その効力を失うものとする。ただし、同日以前の医療費について、鳴門市重度心身障害者等に対する医療費の助成に関する条例の一部を改正する条例(平成19年鳴門市条例第35号)による改正前の鳴門市重度心身障害者等に対する医療費の助成に関する条例第3条の助成を受ける場合は、この限りでない。

3 市長は、この規則の施行の日において、前項に規定する者が高齢者の医療の確保に関する法律第50条に該当することを確認したときは、受給者証を交付するものとする。この場合において、鳴門市重度心身障害者等に対する医療費の助成に関する条例施行規則(以下「施行規則」という。)第3条の規定による申請を要しない。

4 第2項に規定する者(前項の規定の適用を受ける者を除く。)がその者の有する受給者証等の有効期間において施行規則第3条の規定による申請を行う場合には、同条の規定にかかわらず、市長は、加入医療保険に関するものを除き、申請書の記載の一部を省略し、又は書類の提示若しくは添付を省略させることができるものとする。

5 この規則の施行日前に行われた重度心身障害者等に対する医療に係る医療費助成の手続については、なお従前の例による。

(平成22年10月1日規則第26号)

この規則は、平成22年10月1日から施行する。

(平成24年7月24日規則第33号)

この規則は、平成24年8月1日から施行する。

(平成27年9月1日規則第30号)

(施行期日)

1 この規則は、平成27年10月1日から施行する。

(経過措置)

2 この規則の施行の際現に改正前の鳴門市重度心身障害者等に対する医療費の助成に関する条例施行規則の規定により交付した重度心身障害者等医療費受給者証(ひとり親家庭の父母等用)及び重度心身障害者等医療費受給者認定書(ひとり親家庭の父母等用)(以下「改正前の受給証等」という。)については、改正後の鳴門市重度心身障害者等に対する医療費の助成に関する条例施行規則の規定にかかわらず、改正前の受給証等に記載された有効期限に限り、なおその効力を有する。

(平成28年3月31日規則第30号)

(施行期日)

1 この規則は、平成28年4月1日から施行する。

(経過措置)

2 改正後の鳴門市重度心身障害者等に対する医療費の助成に関する条例施行規則様式第1号及び様式第1号の3に相当する改正前の鳴門市重度心身障害者等に対する医療費の助成に関する条例施行規則様式第1号による用紙は、当分の間、所要の調整をして使用することができるものとする。

(平成28年10月6日規則第52号)

(施行期日等)

1 この規則は、公布の日から施行し、改正後の第2条第2項の規定は、平成28年10月1日から適用する。

(経過措置)

2 この規則の施行の際現に改正前の鳴門市重度心身障害者等に対する医療費の助成に関する条例施行規則の規定により交付した重度心身障害者等医療費受給者証(以下「改正前の受給者証」という。)については、改正後の鳴門市重度心身障害者等に対する医療費の助成に関する条例施行規則の規定にかかわらず、改正前の受給者証に記載された有効期間に限り、なおその効力を有する。

3 改正後の鳴門市重度心身障害者等に対する医療費の助成に関する条例施行規則の様式第1号の2、様式第2号の3及び様式第2号の5に相当する改正前の鳴門市重度心身障害者等に対する医療費の助成に関する条例施行規則の様式第1号の2、様式第2号の3及び様式第2号の5による用紙は、当分の間、所要の調整をして使用することができるものとする。

(平成29年6月27日規則第27号)

この規則は、平成29年7月1日から施行する。

(令和元年6月18日規則第5号)

(施行期日)

1 この規則は、公布の日から施行する。

(経過措置)

2 改正後の鳴門市重度心身障害者等に対する医療費の助成に関する条例施行規則の規定は、令和元年8月1日以後に受けた医療費の助成について適用し、同年8月1日前に受けた医療費の助成については、なお従前の例による。

3 改正後の鳴門市重度心身障害者等に対する医療費の助成に関する条例施行規則様式第1号に相当する改正前の鳴門市重度心身障害者等に対する医療費の助成に関する条例施行規則様式第1号による用紙は、当分の間、所要の調整をして使用することができるものとする。

(令和3年5月24日規則第27号)

(施行期日)

1 この規則は、令和3年8月1日から施行する。

(経過措置)

2 この規則による改正後の鳴門市重度心身障害者等に対する医療費の助成に関する施行規則の規定については、この規則の施行の日以後に受けた医療費の助成について適用し、同日前に受けた医療費の助成については、なお従前の例による。

(令和3年12月28日規則第36号)

(施行期日)

1 この規則は、令和4年1月1日から施行する。

(経過措置)

2 この規則の施行の際現にあるこの規則による改正前の様式(次項において「旧様式」という。)により使用されている書類は、この規則による改正後の様式によるものとみなす。

3 この規則の施行の際現にある旧様式による用紙については、当分の間、これを取り繕って使用することができる。

(令和7年3月31日規則第10号)

(施行期日)

1 この規則は、令和7年4月1日から施行する。

(経過措置)

3 この規則の施行の際現にあるこの規則による改正前の様式(次項において「旧様式」という。)により使用されている書類は、この規則による改正後の様式によるものとみなす。

4 この規則の施行の際現にある旧様式による用紙については、当分の間、これを取り繕って使用することができる。

(令和7年6月20日規則第26号)

(施行期日)

1 この規則は、令和7年10月1日から施行する。

(経過措置)

2 この規則の施行の際現にあるこの規則による改正前の様式(次項において「旧様式」という。)により使用されている書類は、この規則による改正後の様式によるものとみなす。

3 この規則の施行の際現にある旧様式による用紙については、当分の間、これを取り繕って使用することができる。

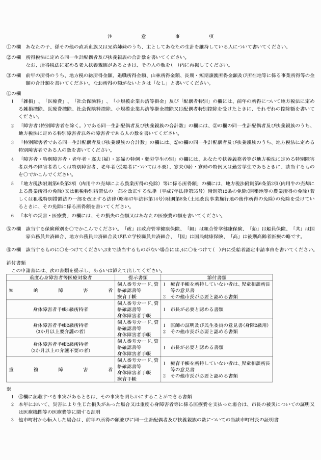
別表第1(第3条―第4条関係)

重度心身障害者等医療対象者

提示書類

添付書類

条例第2条第1項第1号に該当する者

知的障害者

個人番号カード、資格確認書等

療育手帳

1 療育手帳を所持していない者は、児童相談所長等の意見書

2 その他市長が必要と認める書類

身体障害者手帳1級所持者

個人番号カード、資格確認書等

身体障害者手帳

1 市長が必要と認める書類

身体障害者手帳2級所持者

個人番号カード、資格確認書等

身体障害者手帳

1 医師の証明及び民生委員の意見書(身障2級用)

2 その他市長が必要と認める書類

条例第2条第1項第2号に該当する者

身体障害者手帳2級所持者

個人番号カード、資格確認書等

身体障害者手帳

1 市長が必要と認める書類

重複障害者

個人番号カード、資格確認書等

身体障害者手帳

療育手帳

1 療育手帳を所持していない者は、児童相談所長等の意見書

2 その他市長が必要と認める書類

別表第2(第3条―第4条関係)

重度心身障害者等医療対象者

添付書類

提示書類

条例第2条第1項第3号に該当するひとり親家庭の父母等

① 配偶者と死別又は離婚

1 所得課税証明書

2 戸籍謄本(他市町村に本籍のある場合)

個人番号カード、資格確認書等

② 配偶者の生死が不明

1 所得課税証明書

2 警察署、その他官公署等の証明書

③ 配偶者から遺棄されている

1 所得課税証明書

2 福祉事務所・民生委員等の証明書

④ 配偶者が海外にあるため、扶養を受けられない

1 所得課税証明書

2 官公署又は民生委員の証明書

⑤ 配偶者が精神、身体の障害により、長期にわたり労働能力を失っている

1 所得課税証明書

2 医師の診断書

⑥ 配偶者が法令により長期にわたり拘禁

1 所得課税証明書

2 刑務所、その他官公署等の証明書

⑦ 婚姻によらないで父又は母となった

1 所得課税証明書

2 戸籍謄本(他市町村に本籍のある場合)

条例第2条第1項第3号に該当する父母のない児童

1 所得課税証明書

2 ①から⑦に準じ、その事実を明らかにする書類

※ 共通的添付書類 その他市長が特に必要と認める書類

画像画像

画像画像

画像

画像

画像

画像

画像

鳴門市重度心身障害者等に対する医療費の助成に関する条例施行規則

昭和48年3月28日 規則第4号

(令和7年10月1日施行)

体系情報
第10類 生/第1章 社会福祉
沿革情報
昭和48年3月28日 規則第4号
昭和52年7月1日 規則第15号
昭和52年11月1日 規則第17号
昭和53年3月30日 規則第8号
昭和53年8月18日 規則第23号
昭和54年7月25日 規則第14号
昭和55年3月31日 規則第4号
昭和55年10月11日 規則第18号
昭和56年7月1日 規則第14号
昭和57年10月4日 規則第24号
昭和58年3月31日 規則第7号
昭和58年10月1日 規則第14号
昭和59年10月1日 規則第15号
昭和60年3月30日 規則第3号
昭和60年8月31日 規則第14号
昭和61年10月14日 規則第21号
昭和62年10月12日 規則第19号
昭和63年10月26日 規則第26号
平成元年10月11日 規則第23号
平成2年10月1日 規則第20号
平成3年10月2日 規則第15号
平成4年10月12日 規則第21号
平成5年10月13日 規則第29号
平成6年10月17日 規則第26号
平成6年12月27日 規則第32号
平成7年3月20日 規則第5号
平成7年6月30日 規則第28号
平成7年10月16日 規則第34号
平成8年10月15日 規則第29号
平成9年10月20日 規則第25号
平成10年10月5日 規則第25号
平成11年4月1日 規則第11号
平成12年8月30日 規則第35号
平成13年3月28日 規則第9号
平成16年6月24日 規則第33号
平成18年6月20日 規則第33号
平成18年9月26日 規則第40号
平成20年1月21日 規則第2号
平成20年2月29日 規則第6号
平成20年3月31日 規則第25号
平成22年10月1日 規則第26号
平成24年7月24日 規則第33号
平成27年9月1日 規則第30号
平成28年3月31日 規則第30号
平成28年10月6日 規則第52号
平成29年6月27日 規則第27号
令和元年6月18日 規則第5号
令和3年5月24日 規則第27号
令和3年12月28日 規則第36号
令和7年3月31日 規則第10号
令和7年6月20日 規則第26号